【印刷可能】 英 作文 問題 246597-英作文問題 完全制覇
Jul 03, 21 · 英作文克服③では与えられたグラフや図に対しての説明を行う問題について扱います。 以下、英作文克服⓪ (リンク:苦手を得意へ変える! ~本当に正しい英作文勉強法を教えます~)をご覧いただいている前提で話が進みます。ご覧でない方はまずはそちらをご覧ください。私たちが受けてきた一般的な英語教育のなかで求められてきた英作文と、英検やTOEIC SW等で求められる英作文は同じ「英作文」でも、実は大きな差があります。 その差に戸惑い、その差を埋めるための方法が分からないことから、「何から取り組んだらよいか分からない」問題が発生してしまいます。 今回はまずその差を整理し、そのうえで、どうやって英検の英Jul 11, · 『基礎英作文問題精講』は旺文社が出版している問題精講シリーズのひとつです。 この参考書では、文法・構文・表現といった英作文の基本的なところから自由英作文の対策までを1冊で行うことができます。
問題英文作文 北模107 2 重考板 Dcard
英作文問題 完全制覇
英作文問題 完全制覇-Jan 04, 21 · 自由英作文でよく見るタイプの問題を集めました。オリジナル問題も多く含まれています。 4つ目のタイプ以外は基本的に質問の後に「理由とともに 語程度で述べてください」となっています。自分の志望大学の指定文字数で書く練習をしていきましょう。Feb 01, · まずは英作文をアプリで練習できるかどうかについて、ご説明していきます。 英作文とは英語の文章を作ることです。 その文章は短い場合もあるでしょうし、日本語でいう 「作文」 のように長い場合もあるでしょう。どちらの場合も 「英作文」 といい



中国人向老外请教问题的英文作文 初三满分英语作文2篇 波波英语
Jun 13, · こんにちは、Mukuです!今日は英検1級の英作文対策におすすめの参考書として、ジャパンタイムズから出版されている「英作文問題完全制覇」を紹介します。私は「英作文問題完全制覇」と過去問で演習して、本番はライティングで9割採ることが出来ました。Sep 26, 19 · むしろ、英作文問題の採点においては、現代社会の問題についてどれだけ見識があるかということより、 英語を正確に運用できているか、論理的に文章を構築できているか、という点の方が、はるかに重視される ので、学習事項の優先順位を誤らないようにしましょう。Dec 17, 17 · 和文英訳演習 難関大学英作文問題 和文英訳の演習について:母国語の場合でも,通常,書く力は読む力の数分の一程度しかない。 したがって,受験生に限らず英語学習者の多くが和文英訳英作文を高く遠い目標と考えがちである。 しかしこれが当てはまるのは,同レベルの英語を読み・書く場合のことである。 実際には,相当にレベルの高い英作文問題であって
Jan 22, · 英作文の参考書を8つ厳選しました。例文暗記に使える参考書から自由英作文に使える参考書、さらに東大や京大受験、社会人にお勧めの英作文参考書まで紹介します。おすすめの英作文添削サービスも解説しているのでぜひご覧ください。Jun 16, 21 · 英作文問題の形式 英作文問題では、1つのトピックに対して、自分の意見を述べる形で英作文を書きます。自分の意見をサポートする理由(論点)を3つ挙げること、英作文の構成を"Introduction, main body, and conclusion"の3構成にすることが指定されています。 最初の1パラグラフで自分の意見をListening & Dictation 1;
Mar 15, 21 · 5.『英検準1級 英作文問題完全制覇』(ジャパンタイムズ) amazonjs asin="" locale="JP" title="(MP3音声無料DLつき)最短合格!Jan 08, · 受験生の中でも特に苦手な人が多いのが "英作文" だと思います。得意と苦手がはっきりと出るので対策をしないと他の人と差が開きます。特に英作文があるような大学だと1点が合否に響く可能性もあります。そこで、この記事では英作文の問題集・参考書をレベル別に紹介していきます。Apr 27, 21 · Contents1 英検英作文について11 どんな問題が出る?12 どう解答すれば良い?2 英作文を書く前に・・・3 アイデアの出し方31



英文作文 1 标题的大小写问题 百度经验



Englishpaper2 Sectionc Writingessay英文作文模組練習 Ief087 Fun01 創作分享
英作文のコツを50のルールにまとめて、全部で100題の問題を解いていきます。 どれも基本的な問題なので、 英作文が苦手な人でも取り組みやすい 。Apr 16, · 英語検定3級筆記の選択問題30問のつぎは、ライティング(英作文)が出題されます。この英作文テストは、身近なトピックが多く、そのトピックに対して「あなたの意見とその理由を2つ書きなさい」というものです。ライティング問題は、25語から35語の英作文が求められ、4つの観点チェック問題のみ瞬間英作文 各問5回 最後は、2周目で間違えた箇所だけピックアップ。それぞれの文章で各5回ずつ瞬間英作文に取り組みましょう。 目安としては、90%以上スラスラと瞬間英作文ができていれば合格。



专业雅虎代拍 雅虎拍卖 日本代拍 日拍 日购 Yahoo代拍 转运 代收包裹 日本购物网 Www Gouwujp Com



これ1冊で英検1級 最強の英作文の参考書紹介 Youtube
Apr 13, · 英作文 5;Apr 27, · 英作文の練習問題1.次のアとイの質問のどちらか一つを選び,その質問に対する答を,理由を含めて英語で答の欄に記入せよ。文の数はいくつでもよい。ただし,30語以上の英語を用いること。なお,選んだ質問の記号も記入すること。ア.What do yoNov 04, 18 · 英語作文(Writing)で、条件英作文と自由英作文が、一通り学習できる基礎講座です。問題・解答・解説の無料ダウンロードがあるので、独学でも勉強できます。順番に問題を解き進めることで、基礎から英語作文を習得していけます。対象生徒〇 高校受験生(中学1年+中学2年+中



問題 第二次全模英文作文 看板seniorhigh Ptt網頁版



最近の高校生の英作文問題 福岡の英会話ならfcc 聞く 話す 読む 書く で37年
Nov 10, 19 · 英作文をどのように勉強をすれば良いか悩んでいる人はいませんか?英検でも英作文は必要ですし、仕事柄、正しくわかりやすい文章を書けるようにならないといけない人もいます。今回は参考書を使った英作文の勉強の仕方、おすすめの参考書・問題集をご紹介します。Dec 28, · 英検1級の英作文問題について 最初に英検1級の英作文問題の概要について詳しく述べられています。 構成・語数・トピック・どのような文法を使うと点数が伸びやすいのかが詳しく述べJun 01, 21 · 英作文の問題には、大きく分けて整序作文・和文英訳・自由英作文の3つの形式があります。 中学・高校や受験する学校によって出題される形式は異なるので、どんな問題が出題されるのかをチェックしてから、英作文の形式による選ぶポイントの違いをみ



Dse21 英文科考生借通識電動車概念作文閱讀卷 拆細 多篇短文考生難理解主旨 香港經濟日報 Topick 新聞 社會 D



大学入試英作文が1冊でしっかり書ける本和文英訳編 関正生 桑原雅弘 Buyee Buyee 提供一站式最全面最專業現地yahoo Japan拍賣代bid代拍代購服務
Jan 16, 21 · 国公立大学や私立大学の入試で出題される英作文の対策に悩んでいませんか? この記事では、大学入試の英作文対策におすすめ問題集を5冊紹介しています。年以上の受験指導の経験をもとに、現役の高校英語教師がハズレのない名著を紹介していきます。Sep 10, 17 · 英検1級・英作文問題を一から学べる、実践的な参考書です。 豊富な練習問題で、テーマに対して賛成・反対、両方の解答を学べます。 1級の2次試験や、準1級の英作文対策にも利用でき昨今の格差問題と関連して、英検英作文のトピックに併せて、有効に使える 場面も増えるのではないでしょうか。 at the root of は諸問題の根本を表現するのに役立ちそうです。



108學年度指考非選擇題評分標準說明 英文 大考中心



英文写作有诀窍 三句话翻转英文写作困境港台原版刘美君联经出版公司工具书
May 15, 21 · 英作文の試験問題については、和文が提示され英訳する形式と自由英作文の2つに大別されます。 その多くが減点方式であり、 どちらの形式であっても英単語・熟語のスペルミスは取りこぼしの原因となります。May 29, 21 · 予想問題集英検3級ライティングの例題と模範解答 ライティングの型「テンプレート」 公園について の英作文 新聞について の英作文 ペットについて の英作文;Feb 14, · 英作文のコツ④練習問題は身近なネタを選ぶ 英語の構成やテンプレート表現を使いこなせるよう身近なネタを練習問題に選ぶ のがおすすめです。 あまりに自分に馴染みがない問題だと、何を書くべきかを考える時間が無駄になってしまいます。



中国人向老外请教问题的英文作文 初三满分英语作文2篇 波波英语



Ekqusya33qj5km
Mar 30, 21 · ジャパンタイムズが出している『英検1級 英作文問題完全制覇』という参考書をご存知でしょうか。これが非常に使えます。シャドーイング、音読暗唱、長文ライティング。あらゆる用途を満たしてくれる超有能な英作文テキストです。(function(b,c今日は、天美校で作成した 「大阪府公立高校入試 英語C問題 英作文問題」の答案作成手順・例題・解答例を掲載します。 答案作成手順 ① 最初に、自分の意見を書く。 ② 次に、①に対する理由を複数、書く。 ③ 最後に、①に準ずる内容を、もう一度書く。 例題 Some high schools allow students to do a parttime job Other high schools do not allow students to do a parttime jobOct 25, · 2 準1級英作文問題への英検解答例の研究です 試験問題はいつもと同じ形です ・Write an essay on the given TOPIC ・Use TWO of the POINTS below to support your answer ・Structure introduction, main body, and conclusion ・Suggested length 1150 words ・Write your essay in the space provided on Side B



年高考北京市英语作文题公布 教育资讯 无为县教师进修学校



基礎英作文問題精講の通販 By Kumiko S Shop ラクマ
Jul 03, 21 · 苦手を得意へと変えたい!そんな方に向けてこのサイトで紹介した記事と共に使えば効果抜群であると思われる僕が使用したものの中で特に超オススメ英作文用問題集、参考書をご紹介しております。このサイトで正しく勉強して効率よく英作文を得意分野へと変えましょう。Jul 22, · 英検英作文の問題では、英語で書かれた問に対する自分の意見を、指定された文字数や構成に合うように英語で作文して回答します。 英語の勉強というと英文読解やリスニングのイメージが強いですが、英検においては作文が最も大きなウェイトを占めているとも言えます。Apr 08, 21 · 中学英語問題集⑦高校入試対策向けおすすめ自由英作文問題集「高校入試たった7日で超攻略英作文」を使おうです。高校入試向けおすすめ自由英作文問題集である「高校入試たった7日で超攻略英作文」について豊橋市の学習塾「とよはし練成塾」の西井が紹介していきます。



Q Tbn And9gcseqzfwa7wcqesgbhlpafvammthf Ejx4wwcw55u0ziudwdsex Usqp Cau



英一作文语料问题 虎扑
Sep 10, 17 · 英作文問題をどう攻略するかを学べる この参考書の特色は、大きく3つあげられます。 第一に、英語でのエッセー(作文)の書き方が、詳しく解説されていること。 第二に、豊富なテーマの練習問題があること。 さらに、優れた別冊資料がついているMar 06, 19 · 大学入試や資格試験で出題される自由英作文。 このページでは、教育や社会問題など、試験で出題されやすいテーマについて調べました。 大学別の英作文の問題と例文一覧も紹介しているので、入試や資格試験対策に、参考にしてみてくださいね。Apr 07, 14 · 基礎英作文問題精講(花本)を使って英作文の学習をする人のためのスレです。 575 単語例文英作文 Y7FjQgxfdo (ササクッテロ Sp07EaDI) (水) IDFo6WnaKHp



台大外文轉學考英文作文105 108年考古題範文 作答解析 撰寫指引 露天拍賣



敦煌書局 New Gept全新全民英檢中級寫作 口說題庫解析 英檢高級 新多益雙滿分名師 教你超級答題技巧 附口說測驗mp3 教學影片or碼
Sep 25, · 英作文は「整序問題の選択肢が無いバージョン」ですから、さらに難易度が上がります。 英作文は「なんとなく」では絶対に書けないですから、本当に理解できているかを確認すること



最短合格 英検 R 準1級 英作文問題 完全制覇 By ジャパンタイムズ



英検分野別ターゲット英検1級英作文問題 Abebooks



名師課輔網 英文作文 指考 102



解决问题类的英文作文 四级万能英语作文3篇 五维英语



名師課輔網 英文作文 102指考



109指考英文試題與解答 含非選 109指考落幕 文教 聯合新聞網



迎戰108新課綱 英文作文必考題型各個擊破 金石堂考試書 政府出版品



Basic English Composition Problem Seminal Lecture 07 Isbn Japanese Import Kingo Hanamoto Amazon Com Books



Angel老師說 Personalized Tutor Angel



中学生 高校受験情報 3 8 12年 静岡県立高校入試問題 英語 4 英作文



問題英文作文成績如何提升 課業板 Meteor



指考英文 全部文字無圖表高中教師評析難易與去年相近 臺北市 自由時報電子報



過去問で一気に伸びる方法 英作文編 高校生3分ニュース 進研ゼミ高校講座



問題指考英文作文求幫閱qq 課業板 Meteor



作文 假如你是李明 你发现部分同学每次遇到重要考试 都会出现一些焦虑症状 请用英语写一封信 向某学生英文报编辑反映该问题



大考中心告訴你 學測英文作文怎麼評分 升學資訊 大學問



問題 英文作文準備 Mo Ptt 鄉公所



基礎英作文問題精講 Amazon Com Books



學測英文 作文題目 台灣最讓你感到驕傲的是什麼 大學考招 文教 聯合新聞網



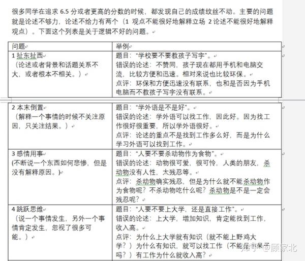
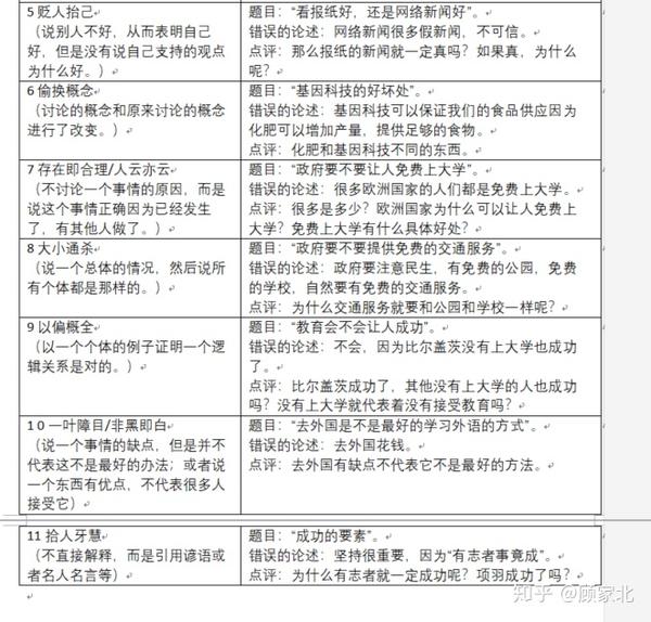
英文作文常见的逻辑问题 知乎



合格への過去問セレクト5 中学生の通信教育 進研ゼミ中学講座 進研ゼミ中学講座 中ゼミ



109指考英文試題與解答 含非選 109指考落幕 文教 聯合新聞網



學測數學恐史上最難作文考 如果我有一座新冰箱 新聞 Rti 中央廣播電臺



英文解題 作文考 校園安全 具挑戰性成績雙峰化 生活 自由時報電子報



最短合格 英検 準1級 英作文問題 完全制覇 発売 The Japan Times



公立高校入試 英語の勉強法 英作文のおすすめ勉強法 コツまとめ 演習問題も充実 スタディサプリ中学講座



寫英語作文沒有思路怎麼辦 美國留學那點事 微文庫



東大英作 東大入試ドットコム



學測 指考 英文檢定作文批改 臺大英文學霸在線教你寫作文 英文滿級分台大寫作 蝦皮購物



宥侖資優英文粉絲團 上圖為今年指考的作文題目 下圖為本班平時練習的考題 是不是有異曲同功之妙呢 Facebook



英文寫作 4大英文寫作技巧報你知 英文寫作技巧 英文作文練習amazingtalker



英文作文 1 标题的大小写问题 百度经验



最高水準特進問題集 英文法 英作文 新学習指導要領対応 Amazon Com Books



指考倒數30天 搶救英文非選擇題 Sanmin English 三民英語編輯小組 Facebook



我家乡的失业问题英文作文 考研高分英语作文3篇 五维英语



指考英文 作文 碩士生潔淨隊員滿街跑 怎麼寫 Kirkl71ry6rtj Outlook Com 痞客邦



國文作文用英文寫 大考中心 題目沒規定 考慮先英翻中再評分 The News Lens 關鍵評論網



1



名師課輔網 102指考英文作文請幫忙批改分數和評語



Amazon Co Jp 英作文問題演習 和文英訳編 大学入試完全攻略講座 早崎由洋 瓜生豊 本



最短合格 英検 R 1級 英作文問題完全制覇 By ジャパンタイムズ



國文作文用英文寫 大考中心這樣說 題目沒規定 考慮先英翻中再評分 1111社群討論區 工作 職場 專業技能分享



1



关于的问题英文作文 三年级万能英语作文3篇 五维英语



Q Tbn And9gcrwfeozrow Zahks8duqmtnjnbky Ykjqqxmjo1mvtscqczlmbn Usqp Cau



专业雅虎代拍 雅虎拍卖 日本代拍 日拍 日购 Yahoo代拍 转运 代收包裹 日本购物网 Www Gouwujp Com



Mp3音声無料dlつき 最短合格 英検1級 英作文問題完全制覇 Amazon Co Uk Books



2



大学入試問題集関正生の英作文ポラリス2 関正生 Buyee Buyee 提供一站式最全面最專業現地yahoo Japan拍賣代bid代拍代購服務



英文作文練習軟體criterion 使用說明



問題110學測英文作文 課業板 Meteor



英語學習角brian S English Corner 好久沒更新 一直以來都改用instagram跟同學互動 今年很開心在模考班的題目完全命中指考 英文作文考題 跟大家分享這份喜悅 有弟弟妹妹升高一可以私訊小編會跟大家聯絡



英語 中学3年生 実力テスト練習問題 適語選択 英作文 宿題 赤城 ᴗ



名師課輔網 英文作文 102學測



隱形披風 智慧眼鏡英文作文好科幻 生活 自由時報電子報



英作文問題 中1 2の復習 プロ家庭教師 俵屋の日記



唯一批改破千 英文作文批改 作文批改批改作文英文作文英文寫作學測英文作文指考英文作文雅思寫作托福寫作 蝦皮購物



专业雅虎代拍 雅虎拍卖 日本代拍 日拍 日购 Yahoo代拍 转运 代收包裹 日本购物网 Www Gouwujp Com



英文四六级作文模板下载 Word模板 爱问共享资料



1 Nowadays Small Batte Descubre Como Resolverlo En Qanda



手寫 英文作文 這根本是 印刷體 作文啊 Ettoday大陸新聞 Ettoday新聞雲



當學生從高上升上高三 首先必須要面對的 就是英文作文



中文工作紙 8個作文題目訓練寫作思維循序漸進寫出好文章 香港01 親子



自由英作文編英作文のトレーニング 改訂版 目立った傷や汚れなし Z会 成田あゆみ 受験英語英作文 日本代購網 Uneedbid官網 日本代購首選 Uneedbid 代購網 日本雅虎代購 日本樂天代購



問題英文作文 北模107 2 重考板 Dcard



英作文のトレーニング自由英作文編 Buyee日本代購服務 於mercari購物bot Online



描述关于学校一个问题的英文作文 专业高分英语作文2篇 波波英语



Http Www Jsjkx Com Cn Article Openarticlepdf Jsp Id



Angel老師說 Personalized Tutor Angel



基礎 英作文 問題精講 小さなことにくよくよしない



Mp3音声無料dlつき 最短合格 英検準1級 英作文問題完全制覇 Japanese Books Language Nbsp Nbsp Encyclopedia Nbsp Nbsp Almanac 英語 英語検定 Whenbuy Jchere Com



英検分野別ターゲット英検1級英作文問題 Whenbuy Jchere Com



正面解决问题的英文作文 四级高分英语作文2篇 五维英语



學測英文 作文3張圖要想故事試考生 不會太難 Newtonchambgi 痞客邦



歷屆指考英文作文題目 Hop Step Jump 痞客邦



英文作文常见的逻辑问题 知乎



學測國文作文 通篇寫英文 大考中心 考慮翻譯後給分 Ettoday生活新聞 Ettoday新聞雲



110年國中會考作文題目 未成功的物品展覽會 桃園電子報 台灣新聞天天報



109指考英文作文佳作整理



政大轉學考英文109 99年完整詳解 選擇含寫作作文造句範例解析 二 三年級共同科目 Yahoo奇摩拍賣



Englishpaper2 Sectionc Writingessay英文作文模組練習 Ief087 Fun01 創作分享



學測國文作文首次出現英文作答給分與否引發議論 生活 自由時報電子報



高中英语作文教学法研究 莲山课件



基礎英作文問題精講改訂版 花本金吾 Buyee Buyee 提供一站式最全面最專業現地yahoo Japan拍賣代bid代拍代購服務bot Online



107學年度學科能力測驗英文考科評分標準說明 大考中心



如何让老外每天帮你免费改英语作文 知乎

コメント
コメントを投稿